Eisenhower Matrix Examples to Manage Time Effectively

Sorry, there were no results found for “”
Sorry, there were no results found for “”
Sorry, there were no results found for “”

According to recent productivity research, the average worker is productive for just about 2 hours and 53 minutes in an entire 8-hour shift. The rest is often lost to interruptions, context switching, and low-value busywork.
That’s where the Eisenhower Matrix helps. It’s a simple framework for separating what’s urgent from what’s essential so that you can prioritize with more clarity and less noise.
Below, we break down how it works and share practical Eisenhower Matrix examples across different roles and use cases.
Want a ready-made setup to speed through the Eisenhower Matrix? Use the free ClickUp Eisenhower Matrix Template.
It includes 👇

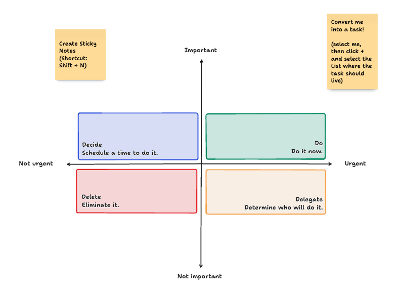
The Eisenhower Matrix (also known as the Urgent-Important Matrix, Eisenhower Box, or Time Management Matrix) is a productivity and prioritization method that helps you decide what tasks to focus on, schedule, delegate, or eliminate.
Think of it as a time and task management process for handling competing priorities at scale.
It’s based on the famous principle from Dwight D. Eisenhower (34th U.S. President and former five-star general).
This task prioritization matrix is a 2×2 grid with two axes:
⚡ Template Archive: Free Project Prioritization Templates to Organize Your Tasks
Want a quick walkthrough? Watch this Eisenhower Matrix video we created for you 👇
⌛ A quick recap: The origin of the Eisenhower Matrix
The Eisenhower Matrix originated in the decision-making philosophy of Dwight D. Eisenhower, the 34th President of the United States.
Before becoming President, Eisenhower had a distinguished military career, serving as a general in the U.S. Army and as the Supreme Allied Commander during World War II.
Undoubtedly, he knew how to prioritize tasks effectively and create lasting and positive results.
As a high-ranking military leader and later as President, Eisenhower was constantly challenged with conflicting tasks and priorities.
He had a framework for prioritizing tasks based on their urgency and importance. This thought was developed and dubbed ‘The Eisenhower Matrix’ or ‘Eisenhower Decision Matrix’ over the next three decades.
They include:
These are crises, pressing problems, and deadlines that need immediate attention because they are both time-sensitive and aligned with your core goals.
This forms the highest priority level because these tasks demand immediate action and carry real consequences if neglected. It includes:
⚡ Template Archive: Free Eisenhower Matrix Templates to Streamline Your Workflows
📌 Example: A solo consultant discovers the night before delivery that a client presentation has critical data errors and the client meeting is tomorrow morning 😨. Fixing the deck immediately becomes the top priority because the relationship, credibility, and payment depend on it.
Quadrant 2 holds your essential tasks that support long-term success but don’t require immediate action.
This quadrant houses all the things you need to grow, improve systems, and achieve goals over time. They include:
📌 Example: The same consultant now schedules weekly time to improve presentation templates, refine processes, and learn a new analytics tool. None of this is urgent. But over months, it cuts down on last-minute anxiety and improves client results.
This quadrant holds tasks that seem urgent because they ask for a rapid response, even if they don’t meaningfully move your goals forward.
These often come from external demands or expectations and can easily take over your day if you let them. Some of them still need doing, but they usually need tighter limits and better timing.
Some instances include:
📌 Example: The consultant spends large chunks of the day replying instantly to minor emails that could wait, jumping on unscheduled calls, and tweaking low-impact details. The day feels full, but little to no meaningful work moves forward.
This quadrant houses activities that add little to no value and require no real urgency. These tasks are often comfortable distractions that help avoid harder thinking or effort. While occasional rest, of course, belongs here, living in this quadrant too long leads to stagnation.
Some scenarios are:
📌 Example: After a long workday, the consultant spends hours refreshing social media and reorganizing files that are already functional enough. You can even ignore these tasks without consequences. But given that you do them, it gradually consumes time without reciprocating much.
📚 Read More: How to Create Systems to Manage Priorities
When your day is stacked with meetings, messages, and priorities, it becomes impossibly difficult to see what matters most at any given time.
The Eisenhower Matrix gives you a high-level view of all your work and helps you prioritize tasks.
To put it into perspective, here’s why you need this matrix:
📮 ClickUp Insight: More than half of respondents type into three or more tools daily, battling “app sprawl” and scattered workflows.
While it may feel productive and busy, your context is simply getting lost across apps, not to mention the energy drain from typing. ClickUp Brain MAX brings it all together: speak once, and your updates, tasks, and notes land exactly where they belong in ClickUp. No more toggling, no more chaos—just seamless, centralized productivity.
⏱️ How to use the Eisenhower Matrix in 5 minutes
Quick examples table (so you can sort faster)
| Quadrant | What it means | What to do | Examples |
|---|---|---|---|
| Q1: Do | Urgent and important | Do it now | Critical bug before launch, client deadline today, time-sensitive compliance issue |
| Q2: Decide | Important, not urgent | Schedule it | Strategy planning, skill building, relationship building, preventive maintenance |
| Q3: Delegate | Urgent, not important | Delegate or limit | Routine requests, meeting scheduling, low-impact tweaks, non-critical pings |
| Q4: Delete | Not urgent, not important | Eliminate | Doomscrolling, unnecessary perfectionism, busywork with no outcome |
Here are some real-world Eisenhower Matrix examples 👇
Say you are a working professional looking to become more mindful of your time during weekdays and weekends.
A personal productivity matrix for a typical weekday will look like:
⚡ Template Archive: If you want to build an executable Eisenhower Matrix for your daily tasks, use the ClickUp Personal Productivity Template.
You are a project manager leading a mid-sized software development project. You have a go-live date in eight weeks.
You’re coordinating engineering, QA, design, and stakeholders while handling constant new requests.
A project management Eisenhower Matrix for a typical sprint week is:
If you want to turn your Eisenhower Matrix into a working system, you need the best task management tool to help you. Enter: ClickUp Tasks.

Apply priorities (Urgent, High, Normal, Low), due dates, and ClickUp Custom Fields to label all your tasks so they naturally fall into the four quadrants.
For example, tasks that are both important and urgent can be marked Urgent with near-term due dates, while important-but-not-urgent work can be scheduled on a future date with a different priority level.

ClickUp also supports the ‘decide, delegate, or delete’ mindset of the Eisenhower Matrix. Tasks that are urgent but not important can be assigned to others, automated, or moved to a different list. In contrast, tasks that are neither urgent nor important can be deprioritized or archived.
As a marketing team lead (or an individual contributor), you manage campaigns, content creation, paid ads, analytics, and stakeholder requests in a fast-moving environment.
You would use the Eisenhower Matrix in weekly planning sessions to organize critical tasks and ad hoc requests for the coming week.
A marketing Eisenhower Matrix typically looks like this:
👀 Did You Know? 68% of U.S. workers spend their time on low-value tasks, making it harder to focus on the work that actually drives real results.
For a VP of Operations in a scaling company, the day is often shaped by escalations, nonstop meetings, and a steady stream of urgent requests.
You would use the Eisenhower Matrix to reclaim your time:
🚀 ClickUp Advantage: If you are part of leadership, context-switching is a time-drainer.
ClickUp Brain, the contextual AI, lives inside your workspace. When you ask natural language questions, you get blockers, dependencies, and more.

📌 Example: Ask it to analyze your backlog or inbox, auto-generate priority summaries for Q1/Q2 items, or even auto-assign/delegate tasks… and boom! All things work, done 3X faster!
As a student or freelancer, your biggest challenge is juggling deadlines, self-driven goals, and constant distractions without a fixed structure.
For deeply categorizing tasks, here’s what you need to fill in each quadrant:
⚡ Template Archive: Project Matrix Templates to Organize Your Work Ideas
In theory, the Eisenhower Matrix helps you sift through a chaotic to-do list by separating the ‘urgent’ from the ‘important.’
But there is a catch.
The execution usually ends up trapped on a flat document that doesn’t talk to the rest of your work.
You identify your priorities, only to have them buried under the next wave of emails and messages, and you are forced to update your list every time a deadline shifts manually.
What if we told you we had a solution?
ClickUp, the world’s first converged AI workspace, layers AI search across every corner of work, helping you find answers and act on them without leaving the workspace. It eliminates unnecessary work sprawl by converging all your work under a single platform.
Below, we show you how to create an Eisenhower Matrix in ClickUp 👀
In the brainstorming phase, ClickUp Whiteboards give you an infinite canvas to dump every stray thought, project, and urgent request. Use shapes or sticky notes to represent ideas, then convert them directly into ClickUp Tasks without leaving the canvas.

If your strategies are rapidly changing, drag the task cards between the four quadrants and even update their status, priority, or assignee directly from the board.
Data-driven teams are increasingly moving away from manual tracking. ClickUp Task Priorities offer the structure needed to manage that transition within your daily workflow. This solution uses a four-tier flag system—Urgent, High, Normal, and Low—that aligns with the quadrants of the Eisenhower Matrix.

One of the peak benefits of using Task Priorities is the immediate elimination of decision fatigue. When every task has a designated level of importance, sorting through them becomes a breeze. Plus, this also means your urgent work will forever be at the top of your screen.
Beyond simple organization, these priorities integrate with the broader ClickUp ecosystem to protect your focus. You can pin your most important tasks to the Task Tray for constant visibility as you navigate between different ClickUp Spaces.
⭐ Bonus: If you have a high-output team, you need ClickUp Super Agents to handle the third quadrant of the Eisenhower Matrix: Delegate.
They are autonomous AI teammates integrated directly into your ClickUp workspace. They understand high-level goals, break them into steps, reason through tasks, and execute multi-step workflows autonomously, all while running 24/7 in the background.
With infinite memory and complete context of your projects, chats, and connected tools, they learn from every interaction, adapt to your team’s style, collaborate with humans (via @mentions, assignments, or DMs), and improve continuously.
Secure, auditable, and customizable through natural-language setup, they handle everything from triaging incoming requests to assigning tasks to the right owners based on workload.
Here are some of ClickUp’s pre-built templates that give you a head start:
The ClickUp Priority Matrix Template simplifies project decision-making by helping you identify high-priority tasks from your to-do list. This template is handy when working with limited resources or managing complex workflows that require balancing impact and effort.
The ClickUp Urgent Important Matrix Template includes a pre-configured Whiteboard environment and a four-quadrant visual layout. Using this template, you can quickly drag in existing tasks or use sticky notes to capture new ideas during a group session. The built-in legend and color-coded sections ensure that every stakeholder immediately understands the work hierarchy.
The Eisenhower Matrix is simple in its appearance. But looking closer, a few challenges can show up:
It’s easy to drop tasks into the wrong quadrant. Something may feel urgent because it’s loud or last-minute, but it may not be as meaningful. When categorization is off, the entire matrix becomes less valuable.
💡 Pro Tip: Tie ‘importance’ to clear goals, not workload pressure.
Ask yourself, ‘Does this task contribute to my long-term vision?’
Quadrant 1, if prioritized rashly, can take over your day. If you only respond to the urgency, you never invest in Quadrant 2, letting it accrue.
The matrix guides task prioritization decisions but is not meant to store your entire to-do list. Use a broader task management tool for detailed planning, recurring work, and long-term projects, then use the matrix to decide what deserves focus when.
It’s normal for priorities to fluctuate with time. If you never review your matrix, it’ll grow to become outdated. A quick end-of-day review helps you stay aligned without adding any extra workload.
🚨 Reality check: The typical knowledge worker jumps between apps and websites around 1,200 times a day, adding up to more than four hours a week spent just getting back on track. Over a year, that’s the equivalent of five full workweeks lost to what experts call the ‘toggle tax.’
A few simple habits make using the Eisenhower Matrix far easier in real life and help you boost productivity 👇
Before you categorize anything, remove tasks that don’t deserve your time anyway. This instantly reduces clutter and makes the Eisenhower Matrix easier to fill. You’ll be surprised by how many items fall away once you ask, ‘Do I really need to do this?’
Try capping every quadrant at around 8–10 tasks. If the list grows, you are mixing different priority levels or avoiding decisions. Limit tasks in each quadrant so you can actually act on them.
Your weekly report and your grocery list don’t follow the same logic. Creating two matrices makes it easier to think clearly. It also stops your personal tasks from sneaking into your professional ones.
Your long-term goals (planning, deep work, learning, and relationship-building) live here. These tasks won’t shout for attention, so you have to protect time for them. Scheduling even 30 minutes daily can shift how your entire week feels. You can combine this with strategies for managing time constraints so these tasks get the attention they deserve.
Color-coding or tagging tasks helps you spot priorities at a glance.
For example:
The Eisenhower Matrix gives you a clearer way to manage urgent tasks. Once you start separating what is urgent from what is truly important, your workload feels easier to navigate, and your decisions feel more intentional.
Use ClickUp to create your Eisenhower Matrix. The contextual AI can surface overdue work, identify blockers, summarize task context, and help you reassess priorities as your workload changes.
Sign up on ClickUp for free to create your Eisenhower Matrix for urgent and essential tasks ✅
The Eisenhower Matrix is a prioritization framework that helps you sort tasks by urgency and importance. It shows what to do now: schedule, delegate, or delete so you spend more time on high-impact work.
Urgent tasks need attention now due to deadlines or immediate consequences. Essential tasks contribute to long-term goals, outcomes, or responsibilities—even if there’s no pressing deadline yet.
Quadrant 2 includes planning, skill-building, relationship work, preventive maintenance, and deep work. These tasks are often the difference between constant firefighting and steady progress.
The biggest mistakes are treating everything as urgent, mislabeling “loud” tasks as necessary, and failing to revisit the matrix as priorities change. Keep the quadrants small and review them daily or weekly to keep the system accurate.
You can map tasks into quadrants using priorities, due dates, and Custom Fields, then visualize them in a Whiteboard or a priority matrix template. ClickUp also helps you delegate faster with assignees and Automations, so the matrix becomes an execution system—not just a planning exercise.

Praburam Srinivasan
Max 20min read

Arya Dinesh
Max 16min read

Praburam Srinivasan
Max 10min read

© 2026 ClickUp