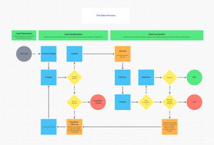
This template helps you manage your sales pipeline from lead qualification to deal conversion. Track your leads and deals, applying a consistent deal qualification framework and deal process to increase sales.
Template details
Explore more
Related templates
See more



Supercharge your productivity
Organize tasks, collaborate on docs, track goals, and streamline team communication—all in one place, enhanced by AI.






